Jump to content
HybridZ

Maxi-fuse conversion confusion, and tracing a short, 75 280


Recommended Posts

Okay, so I have gone and pored over my wiring diagrams and the actual wiring of my car, and read my write-ups, and I went and obtained a Maxi-fuse block from a Cadillac in a local junkyard. (nice score, I'll snap some photos and post the specifics when I get my car running :) ) The block I got has five circuits on one common "gang" feed (cable lug) and one isolated circuit with wires going to each side.

 

In examining my diagrams, it seems as though the 75 system NEEDS the "divorced" circuit protection... but once I look at the wiring of the car, I begin to doubt this. The old fusible links literally burnt in a mini-catastrophe, and I am finally getting to repair the damage by way of installing this block. (I also have an internally regulated alternator to go in, and relays to install, and plan on re-engineering half the electrical system in the car)

 

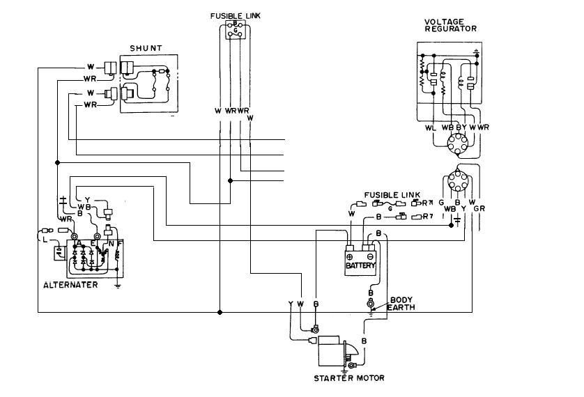
This is a cut-and paste representation of what the FSM wiring diagram says I should be expecting... The several wires that go "nowhere" in the center of the image all go into the cabin in the main engine wire harness right underneath the battery tray.

circuitperFSM.jpg

 

This is a sketch of the circuit as actually wired, factory original (as far as I can tell)

actualcircuit.jpg

 

The primary difference between the two diagrams is that the small white wire going to the regulator is, in reality, tapped off the large WR wire coming out of the shunt. The slightly longer boxes of the shunt plug represent the larger wires.

 

 

Forget for the time being the apparent difference in the voltage regulator (regurator, :lmao:).. I can deal with that part. The fundamental stumbling point I have here is, well, difficult to wrap my brain around enough to explain.

 

 

 

Okay, there is a large WR wire coming off the alt charging post. It originally split into a Y below the battery tray, sending one leg on in to the cabin, and one leg up to the engine side fusible link (green, correct? 50 amps.) All WR wires. The WR wire that came out of that fusible link, also went into the cabin. The other fusible link (fender side, black) was between the white wire going down to the positive battery terminal on the starter, and the large white wire going into the shunt. The large WR wire coming out of the shunt, also went into the cabin, as did the two small wires (W and WR) coming out of the shunt.

 

 

What I *DID* tonight, was install this maxi fuse panel with crimp connectors.. I didn't want to alter the vehicle before remedying the problem that sidelined it, but I had to start somewhere and replacing burnt wires was step one.

 

I cut the alternator charge wire off of the Y junction where it met the wire going up to the fusible link. This left me with two separate wires, hitherto referred to as "charge wire" connected to alt, and "main wire" going back into the cabin.

 

I spliced the charge wire into the "divorced" circuit on my fuse panel. This is what I was uncertain about.. which circuit to leave "divorced." The output on this circuit was linked back into the original output of the fusible link, a slightly smaller gauge WR wire, going back into the cabin.

 

The wire that had previously routed from the shunt up to the fusible link, thence into the battery, got a cable lug on it, and got bolted to the "main" feed of my fuse block. I then attached the wire going to the starter (W) to one of the 5 outputs of the maxi fuse panel.

 

I connected the "main" wire to one of the other panel output circuits.

 

 

So I connected the battery. The right turn signal stuck on (regardless of key) and the headlight/taillight/panel light functions normally, except again, they will turn on or off, regardless of key. And nothing else worked at all. Okay, so I have unspecified problems.. whatever, I will conquer that later.

 

What I am having difficulty understanding is.. it seems like one fusible link is there to keep the battery from getting cooked, and the other is there simply to fuse a portion of the alternator output current.. and the rest of the alternator output current is fused before it gets sent off to its various domains? The literature I have consulted all seems woolly on the whole affair. Naturally, the 75 FSM that is now available for download... is missing the BE chapter. I try to make do with a 74 and a 76 BE chapter... but it isn't the same.

 

In my head, here is what I see as needed.

 

Battery, wire to starter. Wire to Fuse, to charging wire of alternator. Fuse between alternator output and, well, everything else on the car.. So I guess what I am asking is, can't I set it up, just like that? To me, the alternator charge wire is the primary source of amperage for the system. So, the alternator output should be considered the highest current circuit. Fuse in between that and battery/starter, and then anything else is just a matter of installing a fuse of a given rating.. if some of them have to be fusible links or maxi fuses or aircraft circuit breakers, whatever.

 

Can you tell I am hopelessly confused by something that I thought was going to be elementary? Does ANY of that make any sense? Am I actually just making a HUGE fuss over a slightly less-than-clear situation? I can see how this might be WAYYY simpler than I am making it.. but I can see so many ways I could be misunderstanding something, and so... I just dont know!

 

 

With any luck, going back out tomorrow and looking at it under a new sun will suffice to clear my head.. If I am not mistaken, I am simply emulating one of the additional fusible links on the 4-link setup on 76-78 cars. Is the fourth link in that setup a replacement for the FI fusible link that comes straight off the battery wire???

Link to comment
Share on other sites

Join the conversation

You can post now and register later. If you have an account, sign in now to post with your account.

Guest
Reply to this topic...

×   Pasted as rich text.   Paste as plain text instead

  Only 75 emoji are allowed.

×   Your link has been automatically embedded.   Display as a link instead

×   Your previous content has been restored.   Clear editor

×   You cannot paste images directly. Upload or insert images from URL.

×
×
  • Create New...